会员注册
-
登录
-
订单查看
-
繁体中文
-请选择-
产品
新闻
下载
其他
网站首页
关于我们
企业简介
总裁致辞
成长历程
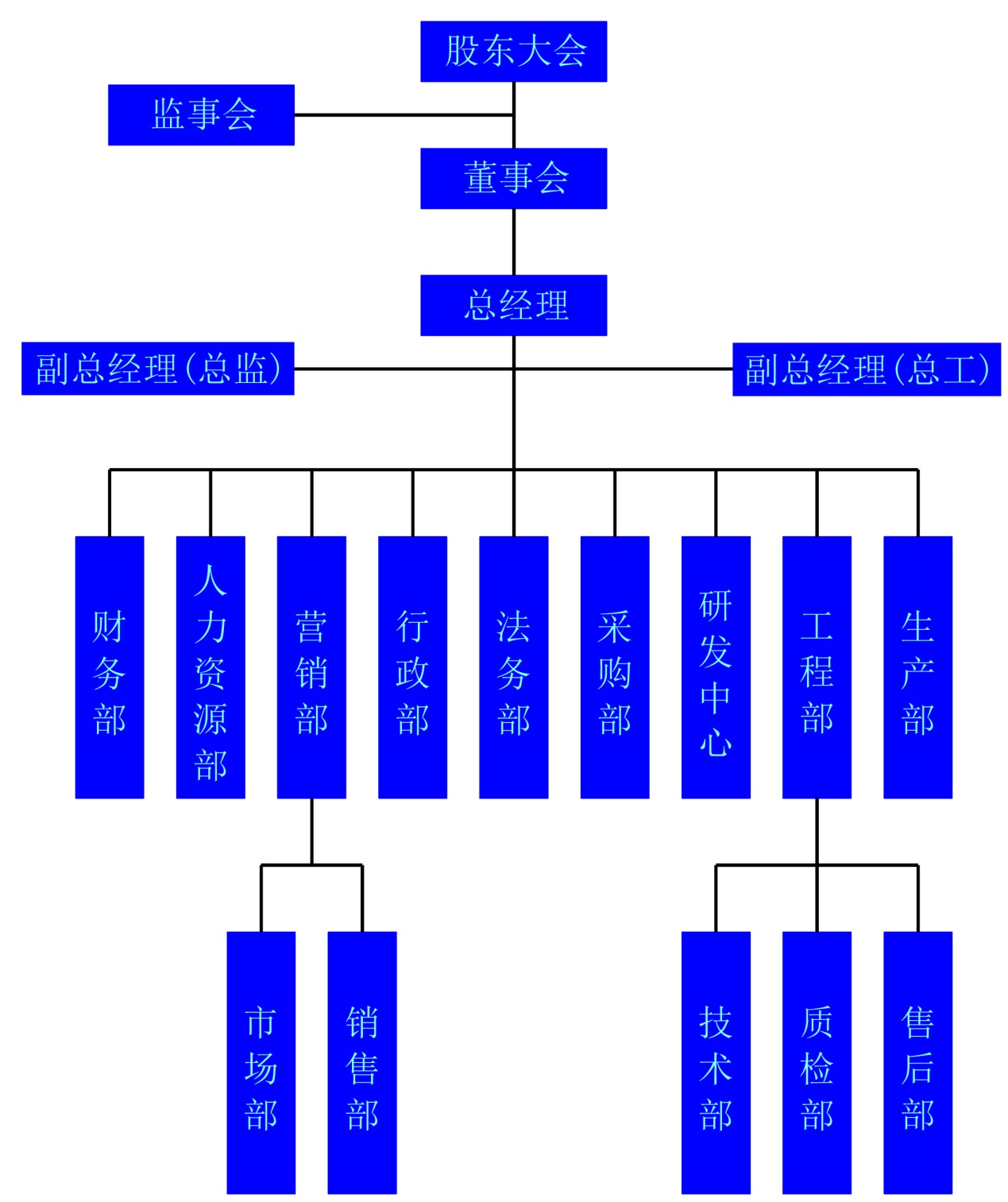
组织机构
联系我们
新闻资讯
企业新闻
业内资讯
产品展示
低压谐波保护器
无功补偿核心元件
无功补偿滤波装置
有源电力滤波装置
有源补偿滤波装置
企业荣誉
企业荣誉
企业形象
资料下载
电能质量资料下载
产品宣传手册下载
产品说明书下载
人才招聘
职位信息
我的应聘
营销网络
留言反馈
查看留言
签写留言
我的留言
会员中心
关于我们
企业简介
总裁致辞
成长历程
组织机构
联系我们
-请选择-
产品
新闻
下载
其他
首页
关于我们
组织机构
| 更新时间:2015.11.21